药物相互作用(Drug-Drug Interaction,DDI)研究贯穿新药研发的整个周期,是指导临床联合用药、优化药效方案以及指导个体化治疗的重要依据。
药物相互作用从机制上可划分为:
① 药代动力学相互作用:影响药物在体内的吸收、分布、代谢、排泄;
② 药效动力学相互作用:影响药物与受体的相互作用,改变其药理效应。
本文将从药物的性质、研究阶段,不同指导原则要求等方面介绍转运体介导的药代动力学相互作用研究策略,对于代谢酶介导的DDI研究策略可参考我们之前发布的文章(ICH M12新规深度解读:代谢酶介导的DDI研究策略全面升级)。
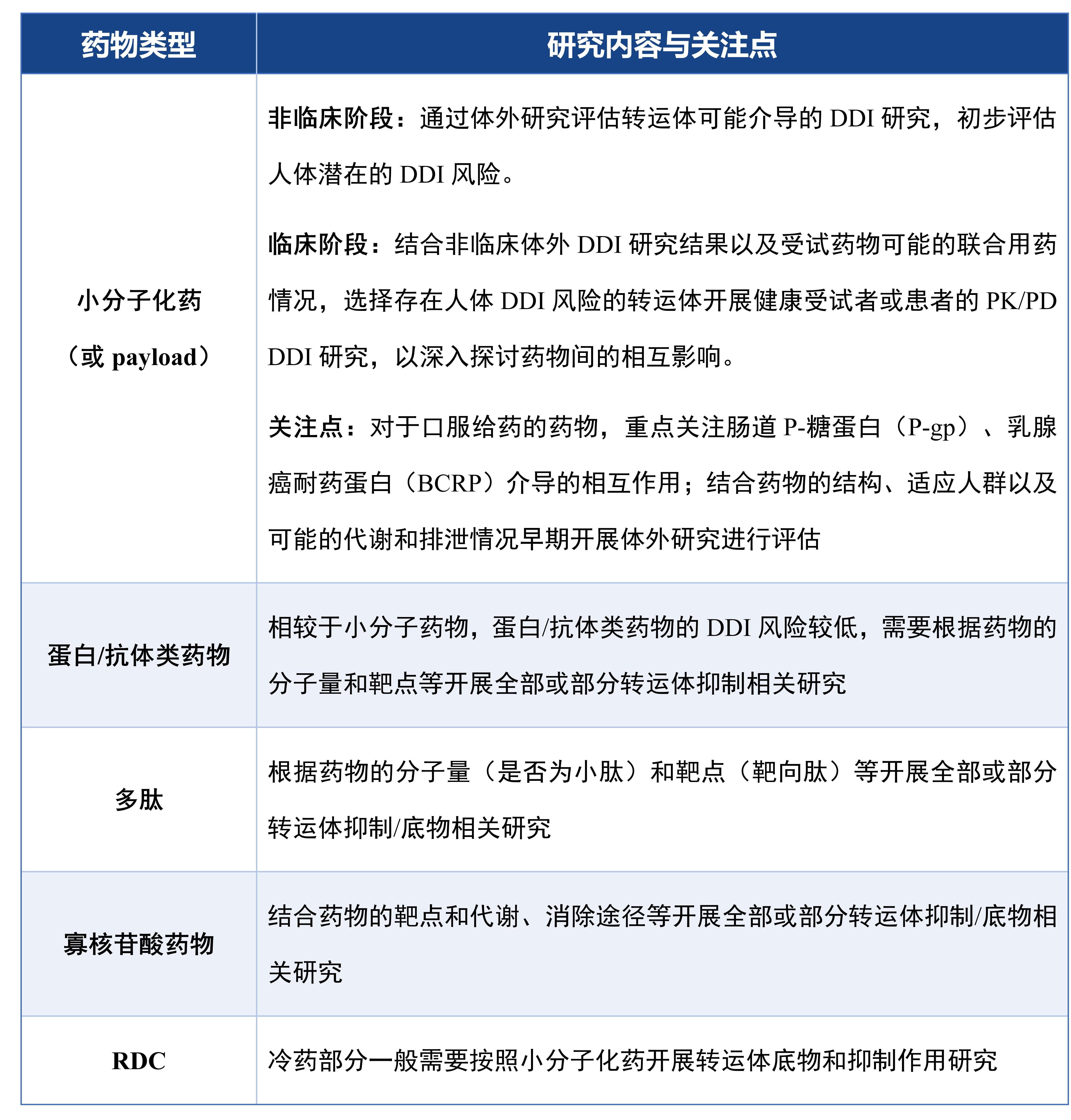
下表总结了不同类型药物在不同的研发阶段对于转运体介导的DDI研究的内容及要点。

一、转运体介导的DDI研究指导原则
基于转运体介导的药物相互作用研究,欧洲药品管理局(EMA)、美国食品药品监督管理局(FDA)、中国国家药品监督管理局(NMPA)分别在2013年、2020年、2021年颁布了相应的药物相互作用指导原则。为了减少企业在满足多个监管机构要求时面临的不确定性,国际人用药品注册技术协调会(ICH)在2024颁布了药物相互作用研究的指导原则(ICH M12),该指导原则同样也建议在研药物开展转运体介导的相互作用研究。
本文将进一步探讨和比较ICH M12中对于体外转运体介导的药物相互作用评价的变更点并进行总结分析,进一步明确体外转运体介导的DDI研究的评价标准。
二、转运体的类型和主要表达部位
转运体在体内不同部位广泛分布,是介导药物吸收、分布、代谢、排泄的关键因素,主要分为:
① ABC转运体家族(ATP结合盒转运体):包括P-糖蛋白(P-gp)、乳腺癌耐药蛋白(BCRP)、多药耐药相关蛋白(MRP)、胆汁盐输出泵(BSEP)等;
② SLC转运体家族(溶质载体转运体):包括有机阴离子转运多肽(OATP1B1/1B3/2B1)、有机阴离子转运体(OAT1/3)、有机阳离子转运体(OCT1/2)以及多药及毒性化合物外排转运蛋白(MATE1/2-K)等。
如下图总结了不同转运体的类型和主要表达部位:

三、转运体介导的药物相互作用评价
对于转运体介导的DDI研究,主要研究:
① 转运体对在研药物的转运作用;
② 在研药物对转运体的抑制作用;
③ 目前评价对转运体诱导的体外方法尚不完善,未要求开展药物对于转运体的诱导作用。
1
?
ABC转运体介导的药物相互作用评价
ABC转运体在底物转运的过程中需要依赖ATP水解提供能量,其ATP的结合位点通常位于细胞内,主要介导底物的外排。目前已鉴定出的ABC转运体有40多种,其中多药耐药(Multidrug Resistance, MDR)转运体由于其在药物耐药和生理功能中的广泛作用,已成为研究最广泛的ABC转运体,主要包括:P-gp,BCRP,MRPs等,也是各指导原则中推荐在药物研发阶段主要关注的ABC转运体。
P-gp和BCRP:
其他ABC转运体(如BSEP、MRP2):根据药物的作用部位、吸收和消除途径等综合考虑,根据具体的情况分析是否需要进行研究。其中MRP2和BSEP是研究比较广泛的转运体。
MRP2是主要分布在肠道及肝脏的外排转运体,通常在肝细胞基底膜和肾近曲小管上皮细胞等极性细胞的顶膜上表达。它参与多种毒性复合物的转运,调节酸性配基的分泌,保护机体免受毒性阴离子的伤害。MRP2还是胆汁流的重要推动力,能促进胆汁的分泌和增加胆汁酸盐的脂溶性;MRP2的表达下调与炎症细胞因子的过度释放和肝脏损伤密切相关。
BSEP是主要分布在肝细胞胆管侧膜的外排转运体,是肝细胞分泌胆酸盐进入胆汁的主要转运体,其变异和功能抑制与许多胆汁淤积症和药致肝损伤有关。
(1)试验系统
不同的监管机构对于开展ABC转运体的研究均推荐了相应的试验系统,下表总结和比较了ICH M12及其他监管机构(FDA、NMPA)对于开展体外ABC转运体介导的DDI研究的试验系统的异同点。

(2)ABC转运体对在研药物的转运作用
下表总结和比较了不同监管机构对于ABC转运体底物研究的方法及评价标准。ICH M12中删除了对于特异性抑制剂浓度的限制,在实际执行过程中需要在体系验证和试验过程中合理设置特异性抑制剂浓度。

(3)在研药物对ABC转运体的抑制作用
在ICH M12指导原则中强调了以游离药物进行评价,更符合实际的生理状态;另外,如果在研药物的代谢产物是转运体抑制剂或者在研药物经胃肠道外给药,其对于P-gp及BCRP抑制作用评价的临界值发生改变,较FDA及NMPA要求更严格。因此,建议以ICH M12中的临界值作为推测临床人体中药物对ABC转运体可能具有抑制作用的评估依据。

2
?
SLC转运体介导的药物相互作用评价
在药物研发阶段主要关注以下SLC转运体:
OATP1B1和OATP1B3:
① 重要的肝脏摄取转运体,主要分布在肝细胞的基底侧,影响药物的肝脏代谢和胆汁排泄;
② 如药物通过肝脏代谢或胆汁排泄在药物的消除中占比≥25%,或者药物的药理学靶点在肝脏,则应考察在研药物是否为OATP1B1和1B3的底物。
OAT1/3、OCT2及MATE1/2-K:
①主要分布在肾脏,其中OAT1/3、OCT2主要分布在肾脏近端小管(基底外侧膜),MATE1/2-K主要分布在肾脏近端小管(刷状缘膜),参与药物的肾脏主动分泌;
② 如果药物的肾主动分泌清除率≥系统清除率的25%,则应考虑对药物进行体外研究,评价药物是否为这些转运体的底物。
其他SLC转运:根据药物的作用部位、吸收和消除途径等综合考虑,根据具体的情况分析是否需要进行研究。
(1)试验系统
对于SLC转运体介导DDI的体外评价体系,各监管机构的建议较为一致,一般建议采用转染细胞系开展,除了转染细胞系外也推荐采用悬浮或贴壁的人肝细胞进行研究。
(2)SLC转运体对在研药物的转运作用
下表总结和比较了不同监管机构对于SLC转运体底物研究的方法及评价标准。与ABC转运体相同,在ICH M12中删除了对于特异性抑制剂浓度的限制,在实际执行过程中需要在体系验证和试验过程中合理设置特异性抑制剂浓度。

(3)在研药物对SLC转运体的抑制作用
在体外研究中,通过测试不同浓度的在研药物对SLC转运体摄取/外排作用抑制的IC50值,评价在研药物对转运体的抑制作用。不同监管机构对于通过体外试验数据评估在研药物对人体转运体的抑制作用的临界值进行了规定,总结及比较见下表。在ICH M12指导原则中对于MATE1/MATE2-K抑制作用评价的临界值发生改变,较FDA及NMPA要求更严格。

结语
随着对转运体研究的深入,指导原则中对于转运体介导的DDI研究不断的更新、细化,对新药研发提出了新的要求与挑战。酷游ku九州已完成多种体外转运体研究模型的建立,积累了丰富的研究经验,具有完善的评估转运体介导的DDI研究的DMPK技术平台,同时根据指导原则的最新要求持续更新、完善,为新药的研发提供更好的、全方位的技术服务。
参考文献:
[1]FDA Guidance for Industry: In Vitro Drug Interaction Studies —Cytochrome P450 Enzyme- and Transporter-Mediated Drug Interactions, January 2020.
[2]国家药品监督管理局(NMPA),药物相互作用研究技术指导原则(试行),2021年1月
[3]International Council for Harmonisation of Technical Requirements for Pharmaceuticals for Human use —ICH Harmonised Guideline- Drug Interaction Studies M12, Endorsed on 21 May 2024.
[4]Aishwarya J, Srikanth P, Transporter-mediated drug–drug interactions: advancement in models, analytical tools, and regulatory perspective. Devi Swetha V. 2021 Aug;53(3).

